Strutture interne
Il Dipartimento ProMISE si articola in Sezioni, costituite in base a condivisione di interessi e obiettivi scientifici e/o formativi coerenti con gli obiettivi culturali del Dipartimento.
In atto il Dipartimento si articola nelle seguenti Sezioni:
- Sezione “Promozione della Salute”
- Sezione “Materno-Infantile”
- Sezione “Medicina Interna e Specialistica di eccellenza”
Settori Scientifici Disciplinari (D.M. n. 639 del 02-05-2024)
Gruppi Scientifico-Disciplinari e Settori Scientifico-Disciplinari di cui al Decreto Ministeriale n. 639 del 02-05-2024.
[data ultimo aggiornamento: 08/09/2025]
| SSD: BIOS-07/A - Biochimica | ||
| Il settore ha i suoi fondamenti nella conoscenza delle proprietà dei costituenti chimici della materia vivente, delle loro interazioni, dei meccanismi e degli scambi energetici associati alle loro molecolari trasformazioni. A partire da queste conoscenze la Biochimica indaga i meccanismi molecolari delle funzioni di cellule, tessuti e organi, nonché quelli della coordinazione e della regolazione delle loro funzioni alla base In dettaglio, la Biochimica studia dell’omeostasi. tutti i processi biologici a livello molecolare, la struttura, le proprietà, le localizzazioni intracellulari e le funzioni delle biomolecole di natura glucidica e lipidica, dei peptidi e delle macromolecole proteiche, degli acidi nucleici e dei complessi sopra-molecolari; i meccanismi molecolari e di regolazione delle biotrasformazioni; la bioenergetica, gli enzimi, le vie e la loro regolazione, i meccanismi metaboliche molecolari ed enzimatici della conservazione, dell’espressione e della regolazione dei geni; la trasduzione dei segnali, le modificazioni post-traduzionali e le intra e intercellulari a livello comunicazioni molecolare; i meccanismi biochimici delle funzioni cellulari durante la crescita, il differenziamento, l’invecchiamento e la morte; i meccanismi biochimici delle cellule specializzate; la biochimica sistematica umana e comparata; la scienza dell'alimentazione; la biochimica degli stati patologici e della nutrizione dell’uomo e di altri organismi; la delle attività motorie e sportive; la biochimica biochimica vegetale; la biochimica dei microorganismi; la biochimica industriale, degli xen e dei farmaci biologici; le interazioni obiotici biochimiche tra organismi e tra organismi e ambiente. Sono proprie del settore le metodologie biochimiche per l’identificazione e la caratterizzazione strutturale e funzionale delle biomolecole, la biofisica molecolare, la biologia strutturale e computazionale, la biologia dei sistemi, la bioinformatica, le tecnologie molecolari ricombinanti e omiche (es. genomica, trascrittomica, proteomica, metabolomica) per lo studio delle macromolecole e dei processi biologici. Sono parte integrante del settore le applicazioni biotecnologiche e lo sviluppo di metodi, processi e prodotti innovativi, anche su nano scala, derivanti dalle conoscenze e dalle competenze sopraelencate, nel campo biomedico, farmaceutico, agro-alimentare, veterinario, industriale e ambientale. Le conoscenze biochimiche sono cruciali per la costruzione di modelli in vitro e in vivo, per l’ingegneria dei sistemi biologici e la biologia sintetica, nonché per l’interpretazione dei dati omici anche nell’ambito della medicina di precisione. Infine, il settore si interessa di storia della biochimica e di didattica relativamente sia agli insegnamenti dei principi della biochimica nei corsi di base, incluse le basi propedeutiche della chimica della materia vivente, sia agli insegnamenti nei corsi specialistici congruenti con la presente declaratoria. | ||
| Area 05 - Scienze biologiche | Gruppo Scientifico Disciplinare: 05/BIOS-07 - BIOCHIMICA | Settore Concorsuale: 05/E1 BIOCHIMICA GENERALE |
| DI GAUDIO FRANCESCA (R.U.) | ||
| SSD: BIOS-10/A - Biologia cellulare e applicata | ||
| Il settore si interessa dell’attività scientifica e didattico-formativa nel campo dello studio integrato della cellula e degli organismi viventi, con particolare riguardo ai meccanismi di base coinvolti nei seguenti processi: meccanismi cellulari di trasmissione e controllo dell’informazione genetica ed epigenetica dei caratteri selvatici e mutati, sviluppo, differenziamento e proliferazione cellulare, biogenesi e funzione degli organelli e strutture cellulari, interazione e comunicazione fra le cellule, basi biologiche dell’attività motoria, del comportamento e dell’evoluzione; nonché della promozione e della diffusione dello sviluppo di applicazioni biotecnologiche, di genetica generale e molecolare relative alle conoscenze dei processi di cui sopra. L'apprendimento e l'utilizzo di tutte le tecnologie biologiche avanzate, comprese le tecnologie ricombinanti e l’utilizzo di animali transgenici, è indispensabile al raggiungimento degli obiettivi indicati. | ||
| Area 05 - Scienze biologiche | Gruppo Scientifico Disciplinare: 05/BIOS-10 - BIOLOGIA CELLULARE E APPLICATA | Settore Concorsuale: 05/F1 BIOLOGIA APPLICATA |
| GRIMAUDO STEFANIA (P.O.) | ||
| PIPITONE ROSARIA MARIA (P.A.) | ||
| SSD: BIOS-11/A - Farmacologia | ||
| Il settore ha l'obiettivo di formare, sul piano didattico e scientifico, competenze professionali specifiche per la conoscenza e lo studio dei farmaci a livello sperimentale preclinico e clinico nell'uomo. Studia e sviluppa metodologie idonee alla valutazione dei meccanismi d’azione, della degli effetti terapeutici, collaterali e farmacocinetica, avversi e delle conseguenti indicazioni e controindicazioni all’utilizzo nell’uomo, di farmaci di origine naturale (farmacognosia), di sintesi o biotecnologici, teranostici, e dispositivi medici radiofarmaci, contenenti tali sostanze, nonchè di sostanze tossiche cui l’uomo può essere esposto (tossicologia). Persegue inoltre tra interazioni e condizioni farmaci lo studio delle fisiopatologiche nell’ottica anche alterazioni di dell’organismo, farmacocinetiche clinicamente rilevanti, nonché dell’influenza della configurazione individuale ed etnica (farmaco-genetica, genetica farmaco-genomica e farmaco-omica) sulle risposte ai farmaci, anche ai fini della personalizzazione della terapia. Studia anche altri fattori condizionanti le risposte ai farmaci, quali le loro interazioni con composti chimici, cibi, alimenti funzionali, altri nonché l’influenza del genere, dell’età, del regime posologico e delle altre condizioni espositive. Il settore si occupa di temi di farmacologia clinica inclusi la metodologia delle sperimentazioni cliniche dei farmaci, la rilevazione e classificazione delle reazioni avverse, nonché lo studio della loro prevenzione, trattamento e impatto sociale (farmacovigilanza). Il settore altresì rapporti e rischio/beneficio approfondisce i costo/beneficio e e farmacoeconomia) (farmacoepidemiologia l’aderenza e l’adeguatezza dell’impiego dei farmaci nell'uomo. Infine, dedica attenzione alle dipendenze da sostanze specifica psicoattive e all'impiego di farmaci finalizzato a esaltare le prestazioni o conseguire un vantaggio nelle attività sportive (doping). | ||
| Area 05 - Scienze biologiche | Gruppo Scientifico Disciplinare: 05/BIOS-11 - FARMACOLOGIA | Settore Concorsuale: 05/G1 FARMACOLOGIA, FARMACOLOGIA CLINICA E FARMACOGNOSIA |
| PLESCIA FULVIO (P.A.) | ||
| BRANCATO ANNA (R.U.) | ||
| CALASCIBETTA ANNA (R.U.) | ||
| LAVANCO GIANLUCA (R.U.) | ||
| MELI MARIA (R.U.) | ||
| SSD: MEDS-01/A - Genetica medica | ||
| Il settore si interessa all’attività scientifica e didattico-formativa e all’attività assistenziale collegata alle alterazioni del genoma umano, alla comprensione dei meccanismi che causano le malattie con componente genetica, alla loro diagnosi, prevenzione e terapia e alle loro implicazioni riproduttive. Tale attività si sviluppa nel campo della genetica e genomica umana, molecolare e clinica. Essa include gli aspetti diagnostico-clinici e terapeutici con specifiche competenze relative allo studio del genoma e dell’epigenoma dell’uomo, alla consulenza genetica, all’uso dei test genetici/genomici e delle nuove tecnologie compresa la bioinformatica. Il settore si interessa inoltre della variabilità genetica implicata nella suscettibilità a fenotipi complessi, dell’immunogenetica, delle alterazioni molecolari alla base di malattie ereditarie o acquisite e dei relativi approcci terapeutici correlati alla medicina di precisione. | ||
| Area 06 - Scienze mediche | Gruppo Scientifico Disciplinare: 06/MEDS-01 - GENETICA MEDICA | Settore Concorsuale: 06/A1 GENETICA MEDICA |
| PICCIONE MARIA (P.A.) | ||
| SSD: MEDS-02/A - Patologia generale | ||
| Il settore si interessa dell’attività scientifica e didattico-formativa, nonché dell’ attività assistenziale a esse congrua nel campo della patologia e fisiopatologia generale, che integra la ricerca di base e sperimentale nei fondamentali processi patologici studiati con metodologie genetiche ed epigenetiche, transgeniche, biochimiche, molecolari, cellulari, ultrastrutturali. La ricerca é rivolta allo studio dei meccanismi fondamentali patologici e eziopatogenetico-traslazionali e patologia e genetica, immunologia della immunopatologia, molecolare, di fisiopatologia generale medicina sistemi, organi e apparati, oncologia, citopatologia. | ||
| Area 06 - Scienze mediche | Gruppo Scientifico Disciplinare: 06/MEDS-02 - PATOLOGIA GENERALE E PATOLOGIA CLINICA | Settore Concorsuale: 06/A2 PATOLOGIA GENERALE E PATOLOGIA CLINICA |
| DI SIMONE MARTA (R.U.) | ||
| SSD: MEDS-02/B - Patologia clinica | ||
| Il settore si interessa dell’attività scientifica e didattico-formativa, nonché dell’attività assistenziale a esse congrua nella Patologia clinica con particolare alla semeiotica e alle metodologie di riferimento laboratorio rivolte alla caratterizzazione delle patologie umane anche con metodologie specifiche, ivi comprese quelle cellulari e genetico-molecolari. nel settore la citopatologia, Rientrano l’immunoematologia e medicina trasfusionale, la patologia genetica, la diagnostica e gli aspetti diagnostico-clinici in genetico-molecolare medicina della riproduzione. Il settore ha altresì competenza in tutti gli aspetti biotecnologici e diagnostico-clinici della medicina di laboratorio. | ||
| Area 06 - Scienze mediche | Gruppo Scientifico Disciplinare: 06/MEDS-02 - PATOLOGIA GENERALE E PATOLOGIA CLINICA | Settore Concorsuale: 06/A2 PATOLOGIA GENERALE E PATOLOGIA CLINICA |
| CANCILA VALERIA (R.U.) | ||
| SSD: MEDS-03/A - Microbiologia e microbiologia clinica | ||
| Il settore si interessa dell’attività scientifica e didattico-formativa, nonché dell’attività ad esse congrua nel campo della assistenziale microbiologia, e della microbiologia medica e clinica, nei loro aspetti di ricerca di base e applicata. Il settore ha competenze nello studio delle caratteristiche dei microrganismi, delle basi cellulari e molecolari della patogenicità microbica, delle interazioni microrganismo-ospite, degli ecosistemi microbici dell’uomo, della risposta immunitaria alle infezioni, dei vaccini, di monitoraggio terapeutico di farmaci antimicrobici, delle biotecnologie microbiche e delle loro applicazioni in diagnostica, terapia e prevenzione. Sono specifici campi di interesse la batteriologia, virologia, micologia, parassitologia in ambito medico, i vaccini, e gli aspetti diagnosticoclinici dell’analisi batteriologica, virologica, micologica e parassitologica. | ||
| Area 06 - Scienze mediche | Gruppo Scientifico Disciplinare: 06/MEDS-03 - MICROBIOLOGIA E MICROBIOLOGIA CLINICA | Settore Concorsuale: 06/A3 MICROBIOLOGIA E MICROBIOLOGIA CLINICA |
| DE GRAZIA SIMONA (P.O.) | ||
| GIAMMANCO GIOVANNI (P.O.) | ||
| BONURA CELESTINO (P.A.) | ||
| CAPRA GIUSEPPINA (P.A.) | ||
| FASCIANA TERESA MARIA ASSUNTA (P.A.) | ||
| FERRARO DONATELLA (P.A.) | ||
| BONURA FLORIANA (R.U.) | ||
| CALA' CINZIA (R.U.) | ||
| SSD: MEDS-04/A - Anatomia patologica | ||
| Il settore si interessa dell’attività scientifica e didattico-formativa, nonché dell’attività ad essa congrua, nel campo assistenziale dell’anatomia patologica, con specifica competenza nella diagnostica integrata autoptica, istologica, citologica, ultrastrutturale e molecolare con riferimento anche a settori della patologia specialistica d’organo e d’apparato che comportano specifiche competenze anatomo-cliniche. | ||
| Area 06 - Scienze mediche | Gruppo Scientifico Disciplinare: 06/MEDS-04 - ANATOMIA PATOLOGICA | Settore Concorsuale: 06/A4 ANATOMIA PATOLOGICA |
| CABIBI DANIELA (P.O.) | ||
| FLORENA ADA MARIA (P.O.) | ||
| BELMONTE BEATRICE (P.A.) | ||
| RODOLICO VITO (P.A.) | ||
| GIANNONE ANTONINO GIULIO (R.U.) | ||
| MARTORANA ANNA (R.U.) | ||
| QUATTROCCHI ALBERTO (R.U.) | ||
| SSD: MEDS-05/A - Medicina interna | ||
| Il settore si interessa dell’attività scientifica e didattico-formativa, nonché dell’ congrua a essa della campo attività nel assistenziale fisiopatologia medica semeiotica e funzionale medica, della strumentale, della metodologia clinica, della medicina basata sulle evidenze, della medica della generale e con terapia medica clinica specifica competenza nella medicina d’urgenza soccorso, e pronto geriatria e gerontologia, allergologia e immunologia clinica; sono inoltre campi di interesse la medicina e le cure palliative, la clinica e la patologia metabolica delle vasculopatie, gli aspetti clinici della nutrizione, della medicina dello sport e della medicina termale. | ||
| Area 06 - Scienze mediche | Gruppo Scientifico Disciplinare: 06/MEDS-05 - MEDICINA INTERNA | Settore Concorsuale: 06/B1 MEDICINA INTERNA |
| BARBAGALLO MARIO (P.O.) | ||
| CARROCCIO ANTONIO (P.O.) | ||
| CEFALU' ANGELO BALDASSARE (P.O.) | ||
| CORRAO SALVATORE (P.O.) | ||
| TUTTOLOMONDO ANTONINO (P.O.) | ||
| BARBAGALLO CARLO MARIA (P.A.) | ||
| DI RAIMONDO DOMENICO (P.A.) | ||
| GIAMMANCO ANTONINA (P.A.) | ||
| GIANNITRAPANI LYDIA (P.A.) | ||
| LICATA ANNA (P.A.) | ||
| MANSUETO PASQUALE (P.A.) | ||
| NARDI EMILIO (P.A.) | ||
| NOTO DAVIDE (P.A.) | ||
| SORESI MAURIZIO (P.A.) | ||
| VERONESE NICOLA (P.A.) | ||
| CANINO BALDASSARE (R.U.) | ||
| DAIDONE MARIO (R.U.) | ||
| DI CHIARA TIZIANA (R.U.) | ||
| SEIDITA AURELIO (R.U.) | ||
| SSD: MEDS-07/A - Malattie dell'apparato respiratorio | ||
| Il settore si interessa dell’attività scientifica, didattico . formativa e assistenziale ad esso congrua con riferimento alle malattie primitive e secondarie dell’apparato respiratorio e alla insufficienza respiratoria di diversa origine, sotto il profilo epidemiologico, eziopatogenetico, fisiopatologico e clinico. Cardini della disciplina sono la prevenzione, la diagnostica strumentale e le cure tramite farmaci o interventi quali pneumologia interventistica, subintensiva, riabilitativa e palliativa. | ||
| Area 06 - Scienze mediche | Gruppo Scientifico Disciplinare: 06/MEDS-07 - MALATTIE DELL'APPARATO CARDIOVASCOLARE E MALATTIE DELL'APPARATO RESPIRATORIO | Settore Concorsuale: 06/D1 MALATTIE DELL'APPARATO CARDIOVASCOLARE E MALATTIE DELL'APPARATO RESPIRATORIO |
| SCICHILONE NICOLA (P.O.) | ||
| BATTAGLIA SALVATORE (P.A.) | ||
| BENFANTE ALIDA (P.A.) | ||
| SSD: MEDS-07/B - Malattie dell'apparato cardiovascolare | ||
| Il settore si interessa dell’attività scientifica e didattico-formativa, dell’attività nonché congrua a essa campo delle nel assistenziale dell’apparato Malattie con cardiovascolare riguardo alla particolare fisiopatologia, alla semeiotica funzionale e strumentale e alla clinica e terapia farmacologica e strumentale. Sono specifici campi di studio l’angiologia, la cardioangiologia medica, la patologia cardiovascolare dell’età evolutiva e delle attività motorie. | ||
| Area 06 - Scienze mediche | Gruppo Scientifico Disciplinare: 06/MEDS-07 - MALATTIE DELL'APPARATO CARDIOVASCOLARE E MALATTIE DELL'APPARATO RESPIRATORIO | Settore Concorsuale: 06/D1 MALATTIE DELL'APPARATO CARDIOVASCOLARE E MALATTIE DELL'APPARATO RESPIRATORIO |
| GALASSI ALFREDO RUGGERO (P.O.) | ||
| CORRADO EGLE (P.A.) | ||
| NOVO GIUSEPPINA (P.A.) | ||
| SSD: MEDS-08/A - Endocrinologia | ||
| Il settore si interessa dell’attività scientifica e didattico-formativa, nonché dell’ attività assistenziale a esse congrua nel campo della endocrinologia generale e fisiopatologia e clinica delle malattie del sistema endocrino-metabolico. Gli ambiti di competenza sono la fisiopatologia endocrina, la semeiotica funzionale e strumentale endocrino-metabolica; la metodologia clinica e la terapia in endocrinologia, diabetologia, metabolismo, andrologia, nella medicina di genere e nelle diverse fasi della vita. Ulteriori ambiti di competenza sono lo studio della fisiopatologia genetica e molecolare delle interazioni ormo-metaboliche e dell’uso ed abuso degli ormoni; la fisiopatologia e della riproduzione e della sessualità, clinica dell’accrescimento, dell’esercizio fisico e dello sport; la fisiopatologia e clinica del ricambio e dell’obesità e del metabolismo glucidico, lipidico, elettrolitico osteo-minerale; la fisiopatologia e clinica ed applicata alla alimentazione, alla medicina estetica e del benessere. | ||
| Area 06 - Scienze mediche | Gruppo Scientifico Disciplinare: 06/MEDS-08 - ENDOCRINOLOGIA, NEFROLOGIA E SCIENZE DELL'ALIMENTAZIONE E DEL BENESSERE | Settore Concorsuale: 06/D2 ENDOCRINOLOGIA, NEFROLOGIA E SCIENZE DELL'ALIMENTAZIONE E DEL BENESSERE |
| ARNALDI GIORGIO (P.O.) | ||
| RIZZO MANFREDI (P.O.) | ||
| GUARNOTTA VALENTINA (P.A.) | ||
| PIZZOLANTI GIUSEPPE (P.A.) | ||
| CITARRELLA ROBERTO (R.U.) | ||
| TOMASELLO LAURA (R.U.) | ||
| SSD: MEDS-08/B - Nefrologia | ||
| Il settore si interessa dell’attività scientifica e didattico-formativa, nonché dell’ attività a essa congrua nel campo della assistenziale fisiopatologia e clinica delle malattie dell’apparato urinario; gli ambiti di competenza sono la semeiotica funzionale e strumentale, la metodologia clinica e la terapia dietetica, farmacologica e strumentale in nefrologia in tutte le fasce di età con particolare riguardo alle nefropatie primitive e secondarie, alla nefrolitiasi, alle infezioni delle vie urinarie, al management dell’ipertensione arteriosa e protezione cardio-renale, ai disturbi dell’equilibrio idro-elettrolitico e acido-base, alle alterazioni del metabolismo minerale, alle malattie onco-nefrologiche, alle nefropatie genetiche e rare, alla terapia conservativa e sostitutiva del danno renale acuto e della malattia renale cronica con emodialisi e anche continua, dialisi peritoneale trapianto, alla gestione dell’accesso vascolare e peritoneale, della terapia immunosoppressiva e delle complicanze precoci e tardive del trapianto di rene. | ||
| Area 06 - Scienze mediche | Gruppo Scientifico Disciplinare: 06/MEDS-08 - ENDOCRINOLOGIA, NEFROLOGIA E SCIENZE DELL'ALIMENTAZIONE E DEL BENESSERE | Settore Concorsuale: 06/D2 ENDOCRINOLOGIA, NEFROLOGIA E SCIENZE DELL'ALIMENTAZIONE E DEL BENESSERE |
| MULE' GIUSEPPE (P.A.) | ||
| CAROLLO CATERINA (R.U.) | ||
| SSD: MEDS-08/C - Scienza dell’alimentazione e delle tecniche dietetiche applicate | ||
| Il settore si interessa dell'attività scientifica e didattico-formativa, nonché dell'attività a essa congrua nel campo della assistenziale Scienza dell’alimentazione con riferimento alla fisiopatologia e clinica dell’alimentazione, della dietetica e dietoterapia, delle tecniche di valutazione dello stato nutrizionale per la definizione dei fenotipi metabolici, nel sano nel patologico; sono campi di interesse le e tematiche inerenti la nutrizione umana, i principi generali di dietetica, di nutrizione del singolo e della collettività, di sicurezza, sostenibilità e qualità alimentare e nutrizionale, di nutraceutica, nutrigenetica e nutrigenomica, di fisiopatologia endocrino-metabolica applicati alla dietetica, di sorveglianza nutrizionale ed educazione alimentare. | ||
| Area 06 - Scienze mediche | Gruppo Scientifico Disciplinare: 06/MEDS-08 - ENDOCRINOLOGIA, NEFROLOGIA E SCIENZE DELL'ALIMENTAZIONE E DEL BENESSERE | Settore Concorsuale: 06/D2 ENDOCRINOLOGIA, NEFROLOGIA E SCIENZE DELL'ALIMENTAZIONE E DEL BENESSERE |
| BUSCEMI SILVIO (P.O.) | ||
| RANDAZZO CRISTIANA (R.U.) | ||
| SSD: MEDS-09/B - Malattie del sangue | ||
| Il settore si interessa dell’attività scientifica e didattico-formativa, nonché dell’attività a esse congrua nel campo clinico-assistenziale delle Malattie del Sangue e degli Organi Emopoietici. In particolare, gli ambiti di competenza del settore coprono la metodologia clinica, strumentale e di laboratorio, incluse competenze specifiche per la diagnosi e le nonché malattie terapie delle terapia personalizzata, ematologiche neoplastiche, non e dell’emostasi neoplastiche e trombosi. Rientrano inoltre nelle competenze del settore, le immunoterapie cellulari e la terapia genica, la terapia trasfusionale, la manipolazione ed uso clinico delle cellule staminali per il loro impiego in terapie nonché i peculiari aspetti della terapia trapiantologiche palliativa delle neoplasie ematologiche. | ||
| Area 06 - Scienze mediche | Gruppo Scientifico Disciplinare: 06/MEDS-09 - MALATTIE DEL SANGUE, ONCOLOGIA E REUMATOLOGIA | Settore Concorsuale: 06/D3 MALATTIE DEL SANGUE, ONCOLOGIA E REUMATOLOGIA |
| SIRAGUSA SERGIO (P.O.) | ||
| BOTTA CIRINO (P.A.) | ||
| NAPOLITANO MARIASANTA (P.A.) | ||
| GAROFANO FRANCESCA (R.U.) | ||
| MANCUSO SALVATRICE (R.U.) | ||
| SSD: MEDS-09/C - Reumatologia | ||
| Il settore si interessa dell’attività scientifica e didattico-formativa, nonché dell’attività assistenziale a essa congrua nel campo della Reumatologia. Gli ambiti di competenza sono la fisiopatologia delle malattie e degenerative e metaboliche dell’apparato infiammatorie loco. motore, delle malattie autoinfiammatorie e rare, delle malattie autoimmuni sistemiche e delle malattie infiammatorie dei vasi. Il settore ha, inoltre, competenza nella semeiotica funzionale e strumentale, nella metodologia clinica, nella diagnostica strumentale e microscopica e nella terapia convenzionale, biologica, sintetica target, molecolare e rigenerativa delle patologie reumatologiche su base meccanica e degenerativa, metabolica, vascolare, infiammatoria e autoimmune. | ||
| Area 06 - Scienze mediche | Gruppo Scientifico Disciplinare: 06/MEDS-09 - MALATTIE DEL SANGUE, ONCOLOGIA E REUMATOLOGIA | Settore Concorsuale: 06/D3 MALATTIE DEL SANGUE, ONCOLOGIA E REUMATOLOGIA |
| GUGGINO GIULIANA (P.O.) | ||
| LA BARBERA LIDIA (R.U.) | ||
| RIZZO CHIARA (R.U.) | ||
| SSD: MEDS-10/A - Gastroenterologia | ||
| Il settore si interessa dell’attività scientifica e didattico-formativa, nonché dell’attività assistenziale ad essa congrua nel campo delle Malattie digerente, del fegato, del distretto bilio. dell’apparato pancreatico nonché delle loro implicazioni in termini di diagnostica e terapia strumentale, clinica e terapia medica e di fisiopatologia. di Sono specifici ambiti di competenza la metodologia clinica, la terapia farmacologica e strumentale e la gestione nutrizionale delle malattie dell’apparato digerente, del fegato, delle vie biliari e del pancreas, l’endoscopia digesti. diagnostica e terapeutica, la fisiopatologia va digestiva e nutrizionale, la semeiotica funzionale e strumentale e la terapia dell’apparato digerente, del fegato, delle vie biliari, del pancreas e nell’oncologia digestiva. | ||
| Area 06 - Scienze mediche | Gruppo Scientifico Disciplinare: 06/MEDS-10 - GASTROENTEROLOGIA, MALATTIE INFETTIVE E MALATTIE CUTANEE | Settore Concorsuale: 06/D4 MALATTIE CUTANEE, MALATTIE INFETTIVE E MALATTIE DELL'APPARATO DIGERENTE |
| CAMMA' CALOGERO (P.O.) | ||
| DI MARCO VITO (P.O.) | ||
| CABIBBO GIUSEPPE (P.A.) | ||
| CALVARUSO VINCENZA (P.A.) | ||
| PETTA SALVATORE (P.A.) | ||
| CELSA CIRO (R.U.) | ||
| PENNISI GRAZIA (R.U.) | ||
| SSD: MEDS-10/B - Malattie infettive | ||
| Il settore si interessa dell’attività scientifica e didattico-formativa, nonché dell’ attività a essa congrua nel campo della assistenziale fisiopatologia e clinica delle malattie infettive e tropicali. Il settore ha competenza nella semeiotica funzionale e strumentale, nella metodologia clinica, nella prevenzione e terapia in infettivologia, parassitologia, micologia e virologia clinica e delle malattie | ||
| Area 06 - Scienze mediche | Gruppo Scientifico Disciplinare: 06/MEDS-10 - GASTROENTEROLOGIA, MALATTIE INFETTIVE E MALATTIE CUTANEE | Settore Concorsuale: 06/D4 MALATTIE CUTANEE, MALATTIE INFETTIVE E MALATTIE DELL'APPARATO DIGERENTE |
| CASCIO ANTONIO (P.O.) | ||
| COLOMBA CLAUDIA (P.O.) | ||
| DI CARLO PAOLA (P.A.) | ||
| SSD: MEDS-10/C - Malattie cutanee e veneree | ||
| Il settore si interessa dell'attività scientifica e didattico-formativa, nonché dell'attività a essa congrua, nel campo della assistenziale fisiopatologia e clinica delle malattie della cute e degli annessi cutanei in età e settore ha specifica il nella competenza pediatrica adulta; dermatologia e interventistica nella oncologica, generale, dermatologia e professionale, nella dermatologia allergologica correttiva ed estetica e nelle infezioni sessualmente trasmesse. | ||
| Area 06 - Scienze mediche | Gruppo Scientifico Disciplinare: 06/MEDS-10 - GASTROENTEROLOGIA, MALATTIE INFETTIVE E MALATTIE CUTANEE | Settore Concorsuale: 06/D4 MALATTIE CUTANEE, MALATTIE INFETTIVE E MALATTIE DELL'APPARATO DIGERENTE |
| BONGIORNO MARIA RITA (P.O.) | ||
| PISTONE GIUSEPPE (P.A.) | ||
| CAPUTO VALENTINA (R.U.) | ||
| SSD: MEDS-14/B - Chirurgia pediatrica e infantile | ||
| Il settore si interessa dell’attività scientifica e didattico-formativa, nonché dell’attività assistenziale a essa congrua nel campo della chirurgia pediatrica; il settore ha specifiche competenze nella fisiopatologia, nella semeiotica funzionale e strumentale e nella terapia chirurgica tradizionale, mininvasiva e robotica dell’età neonatale e pediatrica. Ha competenze, inoltre, nella patologia malformativa ed acquisita andro-ginecologica, urologica e neuro-urologica pediatrica | ||
| Area 06 - Scienze mediche | Gruppo Scientifico Disciplinare: 06/MEDS-14 - CHIRURGIA PLASTICA E RICOSTRUTTIVA, CHIRURGIA PEDIATRICA E INFANTILE E UROLOGIA | Settore Concorsuale: 06/E2 CHIRURGIA PLASTICA-RICOSTRUTTIVA, CHIRURGIA PEDIATRICA E UROLOGIA |
| DI PACE MARIA RITA (P.A.) | ||
| SERGIO MARIA (R.U.) | ||
| SSD: MEDS-20/A - Pediatria generale e specialistica | ||
| Il settore si interessa dell’attività scientifica e didattico-formativa, nonché dell’ attività assistenziale a essa congrua nel campo della fisiopatologia, della semeiotica medica funzionale e strumentale e della metodologia clinica e della terapia nell’età evolutiva con specifica competenza nella pediatria preventiva e sociale, nelle patologie pediatriche generali e specialistiche di interesse medico dal neonato compreso e negli aspetti pediatrici delle all’adolescente attività motorie e della medicina delle cure primarie in età pediatrica, nonché delle cure palliative. | ||
| Area 06 - Scienze mediche | Gruppo Scientifico Disciplinare: 06/MEDS-20 - PEDIATRIA GENERALE E SPECIALISTICA E NEUROPSICHIATRIA INFANTILE | Settore Concorsuale: 06/G1 PEDIATRIA GENERALE, SPECIALISTICA E NEUROPSICHIATRIA INFANTILE |
| CORSELLO GIOVANNI (P.O.) | ||
| GIUFFRE MARIO (P.A.) | ||
| MAGGIO MARIA CRISTINA (P.A.) | ||
| PIRO ETTORE (P.A.) | ||
| ACCOMANDO SALVATORE (R.U.) | ||
| SERRA GREGORIO (R.U.) | ||
| SSD: MEDS-20/B - Neuropsichiatria infantile | ||
| Il settore si interessa dell’attività scientifica e didattico-formativa, nonché l’attività assistenziale congrua nell’ambito della Neuropsichiatria Infantile, con specifici ambiti di competenza nella neurologia e psichiatria nonché nei disturbi del neurosviluppo, includendo gli aspetti relativi alla diagnostica funzionale e strumentale, al trattamento farmacologico e riabilitativo delle condizioni di competenza della specialità e alla transizione alla medicina dell’adulto. | ||
| Area 06 - Scienze mediche | Gruppo Scientifico Disciplinare: 06/MEDS-20 - PEDIATRIA GENERALE E SPECIALISTICA E NEUROPSICHIATRIA INFANTILE | Settore Concorsuale: 06/G1 PEDIATRIA GENERALE, SPECIALISTICA E NEUROPSICHIATRIA INFANTILE |
| NARDELLO ROSARIA (P.A.) | ||
| TRIPI GABRIELE (P.A.) | ||
| SSD: MEDS-21/A - Ginecologia e ostetricia | ||
| Il settore si interessa dell’attività scientifica e didattico-formativa, nonché dell’attività a essa congrua nel campo della assistenziale fisiopatologia e clinica dell’apparato genitale femminile e della salute riproduttiva della sono specifici ambiti di competenza la donna; semeiotica funzionale e strumentale, la metodologia clinica, la terapia e la chirurgia tradizionale e mininvasiva in ginecologia e ostetricia, la medicina della riproduzione e la medicina materno-fetale, e il parto, nonché gli aspetti specifici ostetrico-ginecologici della endocrinologia, della oncologia , della uroginecologia e fisiopatologia del pavimento pelvico femminile, della fisiopatologia e clinica della mammella. | ||
| Area 06 - Scienze mediche | Gruppo Scientifico Disciplinare: 06/MEDS-21 - GINECOLOGIA E OSTETRICIA | Settore Concorsuale: 06/H1 GINECOLOGIA E OSTETRICIA |
| LAGANÀ ANTONIO SIMONE (P.A.) | ||
| VENEZIA RENATO (P.A.) | ||
| FIORINO FABIO (R.U.) | ||
| MANGIONE DONATELLA (R.U.) | ||
| SCHILLACI ROSARIA (R.U.) | ||
| VASSILIADIS ALESSANDRA (R.U.) | ||
| SSD: MEDS-22/A - Diagnostica per immagini e radioterapia | ||
| Il settore si interessa dell’attività scientifica e didattico-formativa, nonché dell’attività assistenziale a essa congrua nel campo della Diagnostica per immagini e radioterapia e della radiologia interventistica degli e apparati e della medicina nucleare; organi specifiche competenze sono la radioterapia generale e oncologica e l’anatomia Il settore si della anche interessa radiologica clinica. protezione della radiobiologia della e medica dalle radiazioni, diagnostica per immagini delle attività sportive. | ||
| Area 06 - Scienze mediche | Gruppo Scientifico Disciplinare: 06/MEDS-22 - DIAGNOSTICA PER IMMAGINI, RADIOTERAPIA E NEURORADIOLOGIA | Settore Concorsuale: 06/I1 DIAGNOSTICA PER IMMAGINI, RADIOTERAPIA E NEURORADIOLOGIA |
| LA GRUTTA LUDOVICO (P.A.) | ||
| SSD: MEDS-24/A - Statistica medica | ||
| Il settore si interessa dell’ attività scientifica e didattico . formativa, nonché dell’eventuale attività assistenziale a esse congrua nel campo della Statistica delle metodologie epidemiologiche, medica biostatistiche e di organizzazione sanitaria applicate alla clinica, alla sanità pubblica e alla medicina basata sull’evidenza, e ricomprende il disegno, e l’analisi valutazione studi di che sia la sperimentali osservazionali in biologia, farmacologia, veterinaria, medicina, genetica e genomica, l’identificazione di fattori di rischio e la valutazione delle sanitarie, l’impatto degli interventi e le politiche analisi di biobanche e di database socio-sanitari e di fattori ambientali incidenti sulla salute. | ||
| Area 06 - Scienze mediche | Gruppo Scientifico Disciplinare: 06/MEDS-24 - STATISTICA MEDICA, IGIENE GENERALE E APPLICATA E SCIENZE INFERMIERISTICHE GENERALI, CLINICHE, PEDIATRICHE E OSTETRICO-GINECOLOGICHE E NEONATALI | Settore Concorsuale: 06/M1 IGIENE GENERALE E APPLICATA, SCIENZE INFERMIERISTICHE E STATISTICA MEDICA |
| MATRANGA DOMENICA (P.O.) | ||
| ENEA MARCO (P.A.) | ||
| MANISCALCO LAURA (R.U.) | ||
| SSD: MEDS-24/B - Igiene generale e applicata | ||
| Il settore si interessa dell’attività scientifica e didattico-formativa, nonché dell’attività assistenziale a essa congrua nel campo dell’igiene generale e applicata, della medicina preventiva, della sanità pubblica, dell’organizzazione territoriale e ospedaliera e della sanitaria valutazione dei bisogni di salute e delle politiche e strategie sanitarie | ||
| Area 06 - Scienze mediche | Gruppo Scientifico Disciplinare: 06/MEDS-24 - STATISTICA MEDICA, IGIENE GENERALE E APPLICATA E SCIENZE INFERMIERISTICHE GENERALI, CLINICHE, PEDIATRICHE E OSTETRICO-GINECOLOGICHE E NEONATALI | Settore Concorsuale: 06/M1 IGIENE GENERALE E APPLICATA, SCIENZE INFERMIERISTICHE E STATISTICA MEDICA |
| AMODIO EMANUELE (P.O.) | ||
| CASUCCIO ALESSANDRA (P.O.) | ||
| MAZZUCCO WALTER (P.O.) | ||
| VITALE FRANCESCO (P.O.) | ||
| CALAMUSA GIUSEPPE (P.A.) | ||
| COSTANTINO CLAUDIO (P.A.) | ||
| MAIDA CARMELO MASSIMO (P.A.) | ||
| TRAMUTO FABIO (P.A.) | ||
| IMMORDINO PALMIRA (R.U.) | ||
| SSD: MEDS-24/C - Scienze infermieristiche generali, cliniche, pediatriche e ostetrico-ginecologiche e neonatali | ||
| Il settore si interessa dell'attività scientifica e didattico-formativa, nonché dell 'attività assistenziale a essa congrua nel campo dell’infermieristica generale, dell’infermieristica pediatrica e neonatale, di comunità cure e delle dell’infermieristica clinica primarie, clinica in medico, ambito nonché dell’infermieristica chirurgico, e dell’area critica, delle cure dell’urgenza/emergenza palliative, della salute mentale con riferimento ai bisogni di assistenza infermieristica delle persone di ogni età, delle famiglie e della comunità. Altro campo di interesse del settore sono le Scienze infermieristiche ostetrico-ginecologiche e neonatali con specifici ambiti di competenza nell'attività scientifica, didattico-formativa, e assistenziale ad essa congrua nel campo dell’assistenza ostetrico-ginecologica e neonatale preventiva, educativa, curativa, palliativa e riabilitativa nei contesti ospedalieri, territoriali e domiciliari e della metodologia e organizzazione della professione sanitaria ostetrica. | ||
| Area 06 - Scienze mediche | Gruppo Scientifico Disciplinare: 06/MEDS-24 - STATISTICA MEDICA, IGIENE GENERALE E APPLICATA E SCIENZE INFERMIERISTICHE GENERALI, CLINICHE, PEDIATRICHE E OSTETRICO-GINECOLOGICHE E NEONATALI | Settore Concorsuale: 06/M1 IGIENE GENERALE E APPLICATA, SCIENZE INFERMIERISTICHE E STATISTICA MEDICA |
| LATINA ROBERTO (P.A.) | ||
| FIGURA MARIACHIARA (R.U.) | ||
| LO MONACO MARIKA (R.U.) | ||
| SSD: MEDS-25/A - Medicina legale | ||
| Il settore si interessa dell’attività scientifica e didattico-formativa, nonché dell’attività a essa congrua nel campo della assistenziale medicina legale, nelle sue componenti clinica, necrosettoria, giuridica e delle scienze biomedico forensi; sono specifici ambiti di competenza del settore: la sociale, la medicina delle assicurazioni, la medicina valutazione del danno alla persona, la gestione del rischio sanitario, la criminologia, la psicopatologia forense, la genetica forense, la tossicologia forense, la deontologia, l’etica medica e la bioetica. | ||
| Area 06 - Scienze mediche | Gruppo Scientifico Disciplinare: 06/MEDS-25 - MEDICINA LEGALE E DEL LAVORO | Settore Concorsuale: 06/M2 MEDICINA LEGALE E DEL LAVORO |
| ARGO ANTONINA (P.O.) | ||
| ZERBO STEFANIA (P.A.) | ||
| MALTA GINEVRA (R.U.) | ||
| SSD: MEDS-25/B - Medicina del lavoro | ||
| Il settore si interessa dell’attività scientifica e didattico-formativa, nonché dell’attività a essa congrua nel campo della medicina assistenziale del lavoro e della medicina preventiva in ambito lavorativo; sono specifiche del settore l’igiene, l’epidemiologia, la competenze tossicologia e l’ergonomia occupazionali. | ||
| Area 06 - Scienze mediche | Gruppo Scientifico Disciplinare: 06/MEDS-25 - MEDICINA LEGALE E DEL LAVORO | Settore Concorsuale: 06/M2 MEDICINA LEGALE E DEL LAVORO |
| CANNIZZARO EMANUELE (P.O.) | ||
| FIRENZE ALBERTO (P.A.) | ||
| ALBANO GIUSEPPE DAVIDE (R.U.) | ||
| CIRRINCIONE LUIGI (R.U.) | ||
| LACCA GUIDO (R.U.) | ||
| VERSO MARIA GABRIELLA (R.U.) | ||
| SSD: MEDS-26/D - Scienze tecniche mediche e chirurgiche avanzate | ||
| Il settore si interessa dell’attività scientifica e didattico-formativa, nonché dell’attività a essa congrua nel campo delle assistenziale tecniche mediche e chirurgiche e della ricerca traslazionale applicate. Sono ambiti di competenza le biotecnologie e le tecnologie e metodologie applicate alla salute umana e le tecniche avanzate diagnostiche e terapeutiche di interesse clinico traslazionale. | ||
| Area 06 - Scienze mediche | Gruppo Scientifico Disciplinare: 06/MEDS-26 - SCIENZE TECNICHE DI MEDICINA DI LABORATORIO, SCIENZE DELLE PROFESSIONI SANITARIE TECNICHE DIAGNOSTICHE, ASSISTENZIALI E DELLA PREVENZIONE, SCIENZE DELLE PROFESSIONI SANITARIE DELLA RIABILITAZIONE, SCIENZE TECNICHE MEDICHE E CHIRURGICHE AVANZATE | Settore Concorsuale: 06/N1 SCIENZE DELLE PROFESSIONI SANITARIE E DELLE TECNOLOGIE MEDICHE APPLICATE |
| TODARO MATILDE (P.O.) | ||
| TURDO ALICE (R.U.) | ||
Mailing List del Dipartimento PROMISE
Elenco Mailing List del Dipartimento PROMISE
Ciascun indirizzo della tabella sottostante può essere usato da ciascun membro della lista per inviare messaggi agli altri membri della medesima lista.
I messaggi di chi non fa parte di ciascuna lista vengono rifiutati. Chi ritiene di avere diritto a farne parte e non ha ricevuto la comunicazione di inserimento o non riceve le comunicazioni che altri hanno ricevuto, possono contattare l'Amministratore di Sistema Informatico del Dip. Promise.
Le liste vengono aggiornate periodicamente, sulla base degli elenchi ufficiali presenti sul sito unipa.
Chiunque fosse interessato può chiedere aggiornamenti delle stesse all'AdS.
Le liste sono state create come gruppi di Microsoft Outlook. Quindi chiunque può verificare di persona, tramite Outlook stesso, di quali gruppi è membro.
Per impostazione predefinita tutti i membri ricevono i messaggi e le notifiche inviati al gruppo nella propria casella in "Posta in arrivo". Chiunque può altresì modificare questa impostazione entrando nel gruppo e seguendo la voce "Seguire nella posta in arrivo" .
A molti di questi gruppi sono state assegnate anche cartelle condivise per diffondere in maniera riservata documenti/verbali. Si accede dopo autenticazione tramite le credenziali unipa.
Si consiglia di mettere l'indirizzo della lista in CCN (Carbon Copy Nascosta) per evitare che i riceventi possano rispondere alla lista intera invece che al solo mittente!
[Ultima data di verifica dei membri di tutte le liste: 22/10/2025]
| Componenti del Consiglio di Dipartimento | consiglio.promise@unipa.onmicrosoft.com |
| Docenti afferenti al Dip. Promise (PO, PA, RU) | docenti.promise@unipa.onmicrosoft.com |
| Ricercatori afferenti al Dip. Promise (RU) | ricercatori.promise@unipa.onmicrosoft.com |
| Personale Tecnico Amministrativo e Bibliotecario | tab.promise@unipa.onmicrosoft.com |
| Docenti del CdS in Assistenza Sanitaria | docenti.cds.assistenzasanitaria@unipa.onmicrosoft.com |
| Docenti del CdS in Dietistica | docenti.cds.dietistica@unipa.onmicrosoft.com |
| Docenti del CdS in Educazione Professionale | docenti.cds.educazione.professionale@unipa.onmicrosoft.com |
| Docenti del CdS in Infermieristica | docenti.cds.infermieristica@unipa.onmicrosoft.com |
| Docenti del CdS in Infermieristica (Sede AG) | docenti.cds.infermieristica.ag@unipa.onmicrosoft.com |
| Docenti del CdS in Infermieristica (Sede CL) | docenti.cds.infermieristica.cl@unipa.onmicrosoft.com |
| Docenti del CdS in Infermieristica (Sede TP) | docenti.cds.infermieristica.tp@unipa.onmicrosoft.com |
| Docenti del CdS in Nursing | docenti.cds.nursing@unipa.onmicrosoft.com |
| Docenti del CdS in Ostetricia | docenti.cds.ostetricia@unipa.onmicrosoft.com |
| Docenti del CdS in Ostetricia (Sede TP) | docenti.cds.ostetricia.tp@unipa.onmicrosoft.com |
| Docenti del CdS in Scienze Infermieristiche e Ostetriche | docenti.cds.scienzeinfermieristicheeostetriche@unipa.onmicrosoft.com |
| Docenti del CdS in Scienze delle Professioni Sanitarie della Prevenzione | docenti.cds.scienzedelleprofessionisanitarie@unipa.onmicrosoft.com |
| Docenti del CdS in Tecniche della Prevenzione nell'Ambiente e nei Luoghi di Lavoro | docenti.cds.tpall@unipa.onmicrosoft.com |
| Docenti a contratto del Dip. Promise | docenti.contratto.promise@unipa.onmicrosoft.com |
| Collegio Docenti del Dottorato in Medicina Molecolare e Clinica | docenti.dottorato.medicinamolecolareclinica.39@unipa.onmicrosoft.com docenti.dottorato.medicinamolecolareclinica.40@unipa.onmicrosoft.com |
Responsabile Amministrativo Dipartimentale (R.A.D.) Promise
|
Responsabile Amministrativo Dipartimentale (R.A.D.) PROMISE |
|
Sede: Piazza delle Cliniche, 2
|
|
|
|
MAPPE Policlinico
Planimetria Edificio 2
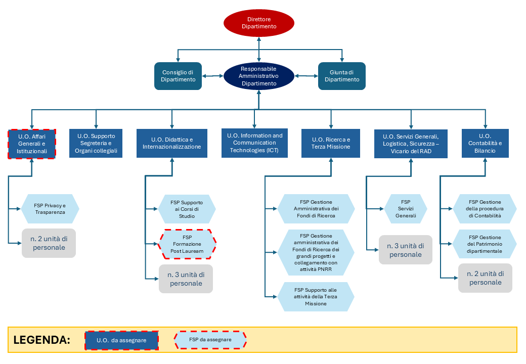
U.O. Didattica e Internalizzazione Dip. Promise
![]() |
Delegato del Direttore di Dipartimento alla Didattica Mail di riferimento: didattica.promise@unipa.it |
![]() |
Delegato del Direttore di Dipartimento alla Internazionalizzazione |
![]() |
RESPONSABILE UNITÀ OPERATIVA Didattica e Internazionalizzazione Dip. Promise |
|
|
![]() |
FSP Supporto ai Corsi di Studio Supporto amministrativo per:
|
|
|
FSP Formazione Post Lauream
|
|
Supporto amministrativo per:
|
|
Supporto amministrativo per:
|
![]() |
Supporto amministrativo per:
|
MAPPE Policlinico
Planimetria Edificio 8
U.O. Ricerca e Terza Missione Dip. Promise
![]() |
Delegato del Direttore di Dipartimento alla Ricerca Mail di riferimento: ricerca.promise@unipa.it |
![]() |
Delegato del Direttore di Dipartimento alla Terza Missione Mail di riferimento: terzamissione.promise@unipa.it |
|
RESPONSABILE UNITÀ OPERATIVA Ricerca e Terza Missione Dip. Promise |
|
|
|
FSP Gestione amministrativa dei Fondi di Ricerca dei grandi progetti e collegamento con attività PNRR
|
![]() |
FSP Gestione Amministrativa dei Fondi di Ricerca
|
![]() |
FSP Supporto alle attività della Terza Missione
|
MAPPE Policlinico
Planimetria Edificio 2
U.O. Contabilità e Bilancio Dip. Promise
|
RESPONSABILE UNITÀ OPERATIVA Contabilità e Bilancio Dip. Promise |
|
|
![]() |
FSP Gestione della procedura di Contabilità
|
|
FSP Gestione del Patrimonio dipartimentale
|
|
|
MAPPE Policlinico
Planimetria Edificio 2
U.O. Servizi Generali, Logistica, Sicurezza - Vicario del RAD Dip. Promise
|
RESPONSABILE UNITÀ OPERATIVA Servizi Generali, Logistica, Sicurezza - Vicario del RAD Dip. Promise |
|
|
![]() |
FSP Servizi Generali
|
|
|
MAPPE Policlinico
Planimetria Edificio 2
U.O. Affari Generali e Istituzionali Dip. Promise
|
|
RESPONSABILE UNITÀ OPERATIVA Affari Generali e Istituzionali Dip. Promise |
|
|
|
FSP Privacy e Trasparenza
|
|
|
MAPPE Policlinico
Planimetria Edificio 2
U.O. Supporto Segreteria e Organi collegiali Dip. Promise
|
RESPONSABILE UNITÀ OPERATIVA Supporto Segreteria e Organi collegiali |
|
|
MAPPE Policlinico
Planimetria Edificio 2
U.O. Information and Communication Technologies (ICT) Dip. Promise
|
RESPONSABILE UNITÀ OPERATIVA Information and Communication Technologies (ICT) |
|
|












